一、公司简介:
中科化物(大连)科技发展有限公司是中国科学院大连化学物理研究所全资的资产运营与投资管理公司,主要负责大连化物所参控股企业的股权管理,实现资产的保值增值,与专业投资机构合作建立科技基金,以专业化的融资与投资管理推动科技成果产业化,反哺科研工作。根据工作发展需要,本着“按需设岗、公开招聘、竞争上岗、择优聘用”的原则,现面向社会公开招聘。
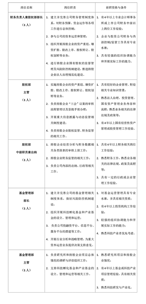
二、岗位设置与应聘条件:

应聘者的基本条件包括:身心健康,品行端正,诚实守信,爱岗敬业,认同公司文化,具有较强的责任心和创新意识,具有较好的沟通能力和文字表达能力,熟练使用计算机办公软件;具有学士(含)以上学位;具有相关从业资格。
三、应聘方式:
应聘者请将应聘登记表(附个人近期免冠照片),个人简历,学历证明,从业资格证明和其他证明材料(以上文件汇总至一个PDF文件,文件名为“应聘岗位+姓名”)发送至ruikui@dicp.ac.cn。邮件主题格式为“应聘岗位—姓名”。
四、 报名截止时间:10月31日17:00。
联系人:陈瑞奎、何洋
联系电话:0411-84379791、0411-84379357






