内网
邮箱登录
图书馆
ENGLISH
中国科学院
内网
邮箱登录
图书馆
ENGLISH
中国科学院
Toggle navigation
首 页
概况简介
所况简介
组织机构
机构沿革
所长致辞
现任领导
历任领导
所区分布
研究系统
职能部门
办公室
党委办公室
党委办公室
工会
团委
妇委会
监督与审计处
科技处
科技处
网络信息技术中心
高技术处
科技合作处
人事处
人事处
离退休办公室
研究生部
综合管理处
基建处
财务处
安全保密处
科研成果
科研成果概况
科研进展
科技成果转化
公共技术中心
人才队伍
人才概况
两院院士
创新人才推进计划
杰出青年基金
优秀青年基金
研究员
科学传播
虚拟展馆
科学故事
词条云谱
特色活动
科普微视
媒体采风
视频聚焦
催化大讲堂
党建文化
党建
视觉识别系统
创新文化概述
化物所精神
所徽释意
所歌
文化讲坛
化物生活
信息公开
信息公开规定
信息公开指南
信息公开目录
依申请公开
信息公开年度报告
信息公开联系方式
首页
>
新闻动态
>
通知公告
>
2013年
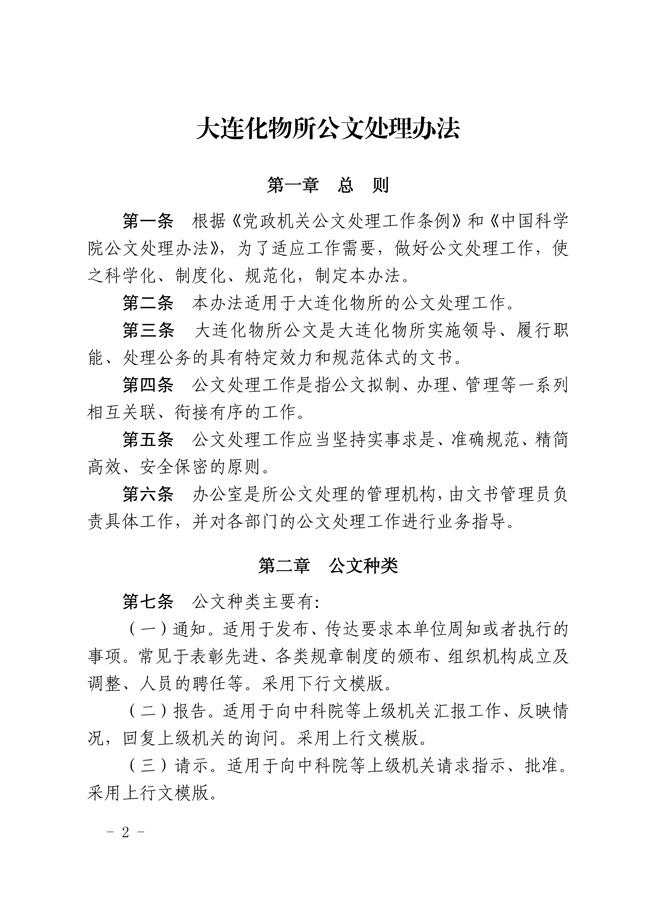
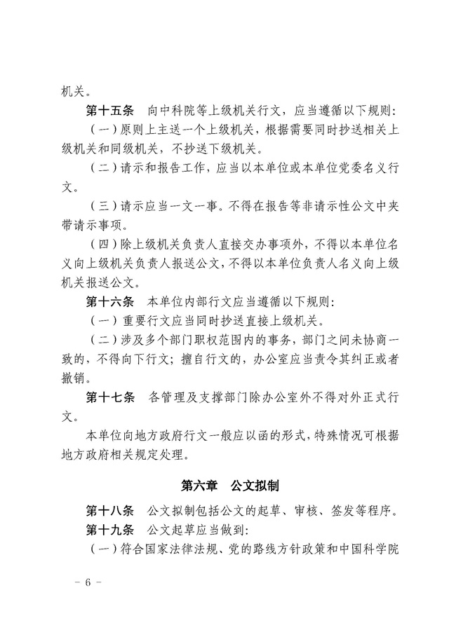
关于印发《大连化物所公文处理办法》的通知
发布时间:2013-06-06 | 供稿部门:办公室
发布时间:2013-06-06 | 供稿部门:办公室 | 【
放大
】 【
缩小
】 | 【
打印
】 【
关闭
】
附件下载:
地址:辽宁省大连市沙河口区中山路457号 邮编:116023
电话:+86-411-84379198 传真:+86-411-84691570
邮件:
xxgk@dicp.ac.cn
版权所有 © 中国科学院大连化学物理研究所 本站内容如涉及知识产权问题请联系我们 备案号:
辽ICP备05000861号-1
辽公网安备21020402000367号