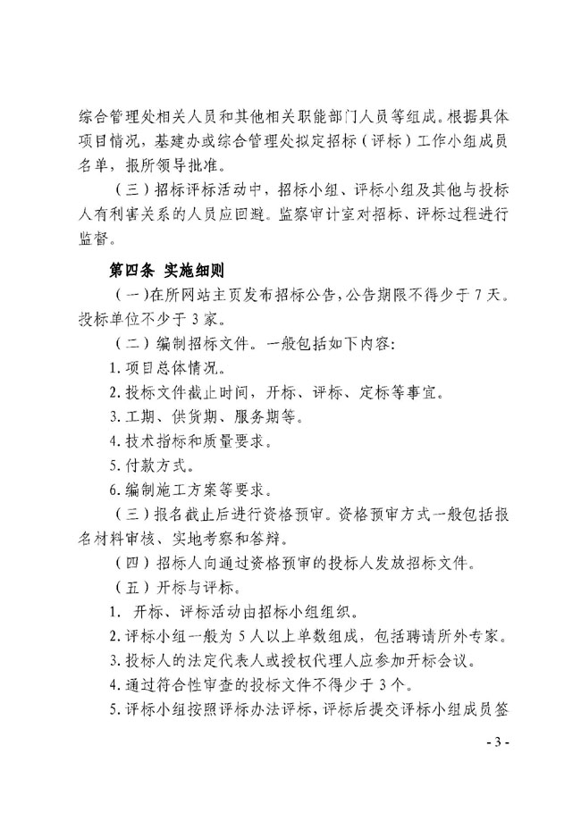
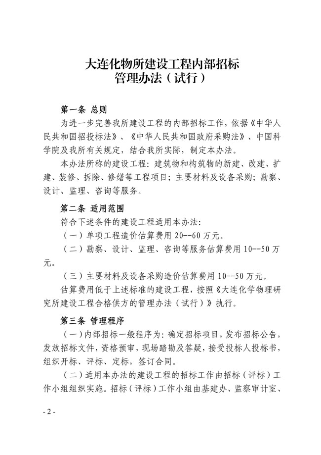
关于印发《大连化物所建设工程内部招标管理办法(试行)》的通知

版权所有 © 中国科学院大连化学物理研究所 本站内容如涉及知识产权问题请联系我们 备案号:辽ICP备05000861号-1 辽公网安备21020402000367号